卫星电源分系统为整个卫星正常运行提供了稳定的电源,它是卫星电能产生、储存、变换、调节、传输分配和管理的重要分系统。其通过物理和化学过程,将太阳的光能、核能或化学能转化为电能,并根据需要对电能进行存储、调节和变换,然后向卫星其他各分系统不间断供电。我国的卫星大都采用太阳能/蓄电池供电系统。蓄电池充电终压控制采用电压-温度补偿法,即V-T曲线控制。目前,常用的方法是利用热电耦或铂电阻作为蓄电池温度传感器,这种温度补偿的硬件控制电路是模拟电路CONTROL ENGINEERING China版权所有,已经在我国各种型号的卫星上获得成功应用。
为加快我国卫星电源分系统数字化设计,充分发挥数字电路体积小、重量轻、功耗低、适应性强和可靠性高等优点,提高电源分系统的电能重量比,我们以单片机AT89s52和温度传感器DS18B20为核心,设计了一种智能型卫星电源V-T曲线控制系统。
卫星电源分系统
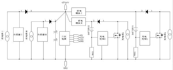
某型号卫星电源分系统工作原理框图如图1所示。

图1 卫星电源系统原理
该卫星电源系统一次电源母线为全调节直流母线系统,主要包括太阳电池阵、蓄电池组和电源控制器。在方案设计中,采用太阳电池供电阵、充电阵分阵设计。在光照期,太阳
V-T曲线控制原理
图1中的镉镍蓄电池组失效方式有泄漏、开路、短路和性能衰减等。在这些失效方式中开路失效出现的可能性非常小,主要存在装配过程的机械损伤和质量控制出问题,通过加强质量控制和检验工作可以避免这种致命的失效。镉镍蓄电池组经长期使用,最主要的失效表现就是性能衰减。因此,在使用时采用电压温度补偿下的充电控制方式www.cechina.cn,并由星务计算机参与控制管理,整个寿命期设置多条硬件控制V-T曲线和多点充放电比选择,可根据卫星运行状态和蓄电池使用情况,通过遥控选择相应的补偿曲线,保证镉镍电池组工作处于良性循环。
V-T曲线控制关系为:V=(Vs-kT)×N
式中,Vs为电压状态值,T为温度;k为温度系数;N为补偿系数。
当温度T上升,电压V下降,表明当蓄电池升高时,需要调节充电电压使温度降低,这就是V-T曲线补偿。采用V-T曲线跟踪补偿方案控制蓄电池充电终止电压,通过测量蓄电池组端电压和单体温度,根据预设的温度补偿电压曲线确定充电结束状态。同时,充电器内部设有保护性充电终止电压控制,在电源控制计算机出现故障时,可以停止蓄电池充电,保证蓄电池组安全。
数字温度传感器DS18B20
DS18B20是美国DALLAS公司继DS1820之后推出的增强型单总线数字温度传感器。它在测温精度、转换时间、传输距离、分辨率等方面较DS1820有了很大的改进。
1 DS18B20的特点
● 单线制接口方式,仅需要一根信号线与CPU连接,传送串行数据www.cechina.cn,不需要外部元件。
● 每个芯片有惟一编码,多个DS18B20可以并联在惟一的单线上控制工程网版权所有,实现多点测温。
● 测温范围为-55~+125℃,分辨率的默认值12位。
● 测温结果的数字量位数为9~12位,可编程选择。
● 既可用数据线供电,也可用外部的电源(3.0~5.5V)供电。
2 DS18B20的结构及功能
DS18B20采用3脚PR-35封装或8脚SOIC封装。其内部主要包括寄生电源、温度传感器、64位激光ROM、高速暂存器,存储用户设定温度上下限值的TH和TL触发器、存储与控制逻辑、8位循环冗余校验码发生器等七部分。
其中,ROM由64位二进制数字组成,由厂家光刻,共分为8字节,字节0的内容是该产品的厂家代号28H,字节1~6的内容是48位器件序列号,字节7是ROM前56位的校验码。每个DS18B20的64位序列号均不相同,它可以看做是该DS18B20的地址序列码。ROM的作用是使每一个DS18B20的作用都不相同,这样,就可以实现一根总线挂接多个DS18B20的目的。
3 DS18B20的工作时序
根据DS18B20的通信协议,主机控制DS18B20完成温度转换必须经过如下步骤。每一次读写之前都要对DS18B20进行复位,复位成功后发送一条ROM指令,再发送RAM指令。每一步操作必须严格按照时序规定进行。


在线会议
论坛
专题
工控直播
新闻中心
子站
技术
社区



2025 Raythink燧石红外热像仪有奖试用
魏德米勒麒麟系列产品赋能本土工业
Fluke 283 FC 智能万用表震撼来袭
SugonRI2.0工业编程平台免费有奖试用
IDEC HR8S系列新一代安全继电器有奖试用活动


























